提示
×
取消
确定
当前位置:首页 > 新闻资讯
刘西莉课题组揭示辣椒疫霉新型microRNA pcamiR1调控病原菌孢子囊发育的分子机制
来源:刘西莉课题组   发布时间:2024-05-09 09:43
简述
近日,中国农业大学刘西莉教授团队在国际微生物权威杂志PLoS Pathogens上发表题为“A novel and ubiquitous miRNA-involved regulatory module ensures precise phosphorylation of RNA polymerase II and proper transcription”。

近日,中国农业大学刘西莉教授团队在国际微生物权威杂志PLoS Pathogens上发表题为“A novel and ubiquitous miRNA-involved regulatory module ensures precise phosphorylation of RNA polymerase II and proper transcription”的研究论文。阐明了一个在辣椒疫霉孢子囊阶段特异性表达的新型DCL1依赖性microRNA pcamiR1,通过沉默PcCDK7来精确调控RNPII CTD的磷酸化水平,以确保RNPII在染色体上的正确定位和基因转录的正常进行;揭示了pcamiR1-CDK7-RNPII模块调控疫霉菌转录谱变化和孢子囊发育的分子机制。以上结果为疫霉菌功能性小RNA的挖掘以及pcamiR1作为潜在的药物分子靶标提供了理论基础,为其他物种中转录调控相关机制的研究提供了重要参考。


图片


疫霉菌是一类重要的植物病原卵菌,其孢子囊的正常形成是疫霉菌完成侵染循环的关键。前期研究发现,辣椒疫霉孢子囊发育过程中转录谱发生了显著的改变,超过四分之一的基因在营养菌丝发育形成孢子囊的形态转变过程中发生了表达水平的显著变化,但是相关的转录调控机制尚不清楚。

RNA聚合酶II(RNA polymerase II, RNPII)是转录调控的中枢,其最大亚基Rbp1含有一个由七肽重复序列构成的特征羧基端结构域(CTD),CTD的多个氨基酸均可发生磷酸化修饰,磷酸化水平变化对转录起始或转录延伸至关重要。其中,第5位丝氨酸的磷酸化(S5p)是RNPII磷酸化的起始步骤,RNPII的正确磷酸化对其功能的激活及其与染色体的选择性结合非常重要。前期研究发现,在细胞发育和应激反应等过程中,RNPII的磷酸化修饰水平决定了生物体的转录谱,细胞周期蛋白依赖性激酶家族(Cyclin-dependent kinase, CDKs)能够磷酸化RNPII CTD,且CDKs的过度激活能够导致细胞周期调节功能障碍及多种疾病,但该磷酸化修饰被精准调控的分子机制尚不明确,CDKs在疫霉菌中调控RNPII CTD S5p磷酸化的机制也未见报道。

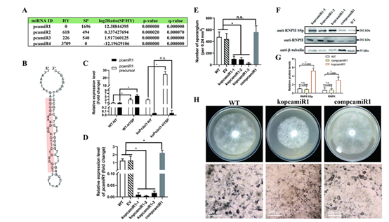
本研究发现,在辣椒疫霉孢子囊发育过程中一个新型的DCL1依赖性microRNA pcamiR1显著上调表达(图1),其可通过结合PcAGO1来精准调控PcCDK7的转录水平,进而调节疫霉菌RNPII-CTD发生适度磷酸化修饰。

有趣的是,疫霉菌与高等生物的RNPII-CTD同源性较高但其具有不同的三维结构,且疫霉菌的CTD七肽重复序列中第7位氨基酸由丝氨酸变为了丙氨酸,而在其他低等生物(如真菌、细菌等)中未发现该序列。

图片


图1.  pcamiR1是一种新型DCL1依赖性microRNA,在辣椒孢子囊发育中起重要作用


同时,研究发现辣椒疫霉中PcCDK7能够与RNPII-CTD发生互作,且特异性磷酸化RNPII-CTD的Ser5位点(图2)。在辣椒疫霉孢子囊发育过程中RNPII-CTD的七肽重复序列发生了快速而剧烈的Ser5磷酸化水平变化。CHIP-seq和RNA-seq结果表明,随着Ser5磷酸化水平的改变, RNPII在染色体上的结合位点也发生改变,导致病原菌转录谱发生显著变化。而RNPII的磷酸化激活自身功能,可大量转录PcCDK7来发挥反馈调节作用,最终控制转录的准确进行。

图片


图2. PcCDK7直接磷酸化RNPII并调节辣椒疫霉孢子囊的形成


综上所述,本研究首次在疫霉菌中报道了一种新的DCL1依赖性miRNA pcamiR1,其在辣椒疫霉RNPII-CTD磷酸化调控中起关键作用;由pcamiR1-CDK7-RNPII形成的调控模块在介导辣椒疫霉基因转录和孢子囊正常发育中发挥着重要作用(图3)。本研究解析了RNPII发生精准磷酸化修饰及转录谱调控的生物学意义,并为基于microRNA调控以实现植物病害的科学防治提供了新的思路。


图片


图3 pcamiR1-CDK7-RNPII模块调控辣椒疫霉转录谱变化和孢子囊发育的分子机制示意图


中国农业大学植物保护学院/三亚研究院青年研究员王治文为本论文第一作者,植物保护学院刘西莉教授为通讯作者,博士研究生钟珊、张思聪、张博瑞等参与了本研究。论文获得国家自然科学基金重点项目(31730075)、中国博士后基金面上项目(2019M650906)以及国家自然科学基金青年项目(32001939)的资助。