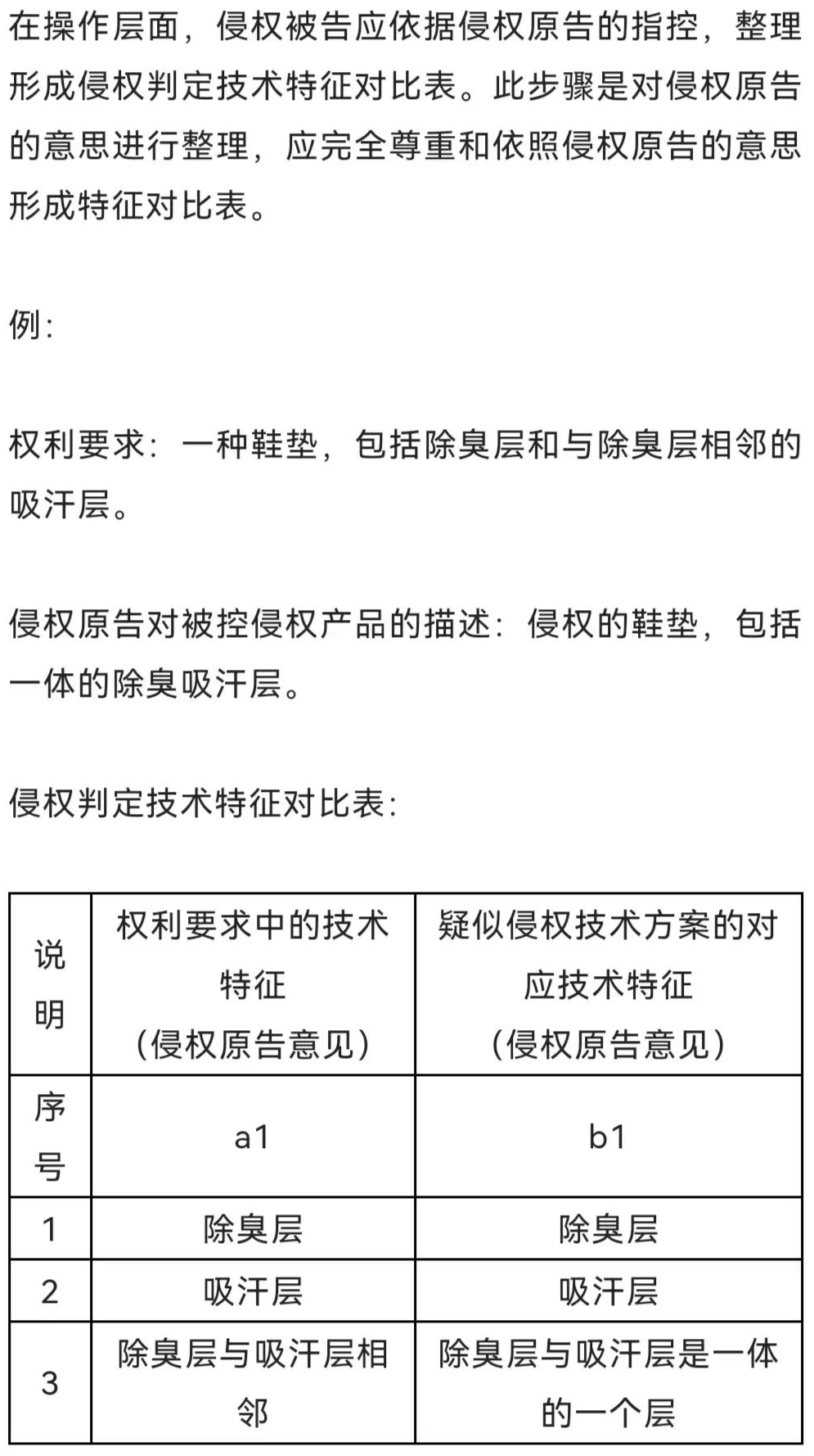
为进行合理对比,b列中的特征应尽可能上位,但不能相对于a列中相应特征更为上位,至多可与a列中相应特征层级或外延相当。b列中的特征可以是下位特征,但越下位对侵权被告越不利。

关于a,仅就为达成不侵权抗辩,尤其是可能的专利无效而言,通常其限制性被解读得越弱越好,即保护范围越大越好;而对于防止侵权成立而言,通常其限制性被解读得越强越好,即保护范围越小越好。
在实际操作中,如何对a、b、c等进行解读,不应只着眼于达成不侵权抗辩,还应至少将可能的专利无效和防止侵权成立一并加入,同时结合证据等具体情况而进行通盘考虑,从而避免局部有利而全局受损的情况。
三、制作抗辩技术特征对比表
再下一步,需依据侵权被告审定的侵权判定技术特征对比表及现有技术对比文件完成现有技术抗辩技术特征对比表:
说明 | 疑似侵权技术方案的对应技术特征 | 现有技术技术方案的对应技术特征 |
序号 | b | c |
1 | … | … |
… | … | … |
现有技术抗辩技术特征对比表中b列“疑似侵权技术方案的对应技术特征”即为侵权判定技术特征对比表b列“疑似侵权技术方案的对应技术特征”。现有技术抗辩技术特征对比表中c列“现有技术技术方案的对应技术特征”应当取自一份现有技术对比文件中的一个技术方案,确有必要时,可以补充公知常识等。原则上应以b2为基础,此种情况下,应附带b2相对于b1更具有合法性的论证。但如果以b1为基础明显有利时,可以按此方式处理,但同时应注意侵权被告不应对不利情节加以认定。
四、基于技术特征对比表的抗辩分析
最后,基于现有技术抗辩技术特征对比表进行抗辩分析。如果b列c列各行的特征均相同或等同(含c是b的下位概念),则现有技术抗辩成立,否则现有技术抗辩不成立。原因是,如果反过来,b成为c的下位概念,可能导致a也成为c的下位概念。当a成为c的下位概念就意味着该现有技术不能破坏权利要求的新颖性,权利要求也没有将该现有技术纳入保护范围,则现有技术抗辩的成立的法理基础就没有了。
判定和分析的方式类似于侵权判定或新颖性审查。即视b列为权利要求,c列为被控侵权技术方案或有效的新颖性审查对比文件,如果能够得出c侵权成立或b不具备新颖性的结论,则现有技术抗辩成立。
当现有技术抗辩不能成立时,应当返回第1步骤重新执行整个操作,并在执行过程中逐步进行问题检查和修正。如无法得到现有技术抗辩成立的结论,则应放弃现有技术抗辩,或在找到更适合的对比文件后重新尝试。
来源:吹IP