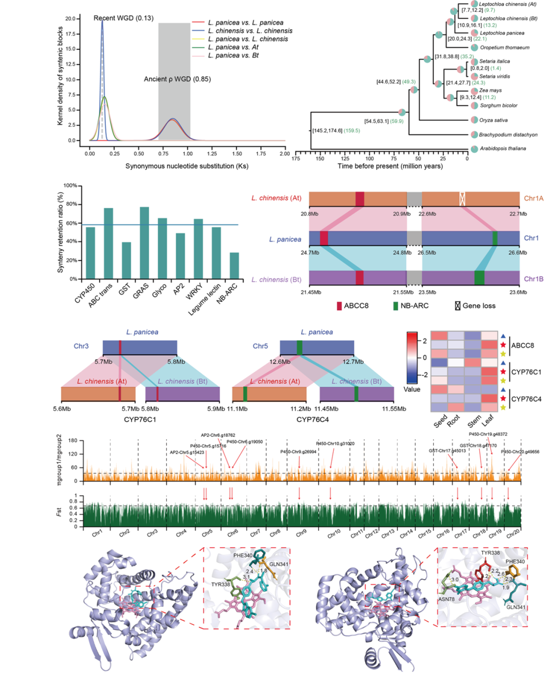
图1 千金子属杂草进化轨迹与多倍化介导的除草剂抗性基因扩增
最后,作者基于研究结果模拟构建了多倍化介导的除草剂抗性基因扩增,并随之导致多倍体杂草获得更强的除草剂适应性的分子进化模型,为多倍体杂草的抗性来源机制研究以及制订更加绿色高效的杂草防控策略提供了参考。

图2 多倍化赋予恶性杂草强除草剂适应性的分子进化模型
柏连阳院士团队博士研究生陈克,助理研究员杨浩娜为该论文的共同第一作者。湖南省农业科学院柏连阳院士,王立峰副研究员为该论文的通讯作者。该研究得到了国家自然科学基金、国家重点研发计划、湖南省杰出青年基金、湖南省青年科技人才项目、长沙市杰出创新青年培养计划、国家现代农业产业技术体系岗位科学家等经费的资助。